基于LM358的镍镉电池充电器设计方案
QooIC.com 新闻出处:电子市场 | 发布时间:2010/12/28 14:44:53
0.引言
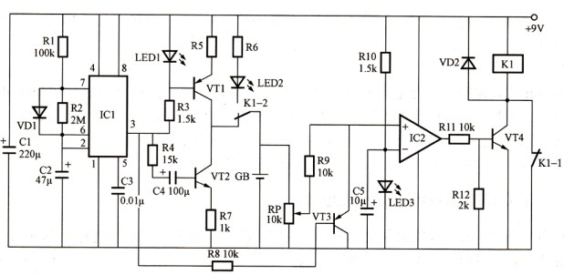
LM358是具有DIP-8、SOP-8两种封装的运算放大器集成电路,其内部包括有两个独立的、高增益、内部频率补偿的双运算放大器,适合于电源电压范围很宽的单电源使用,也适用于双电源工作模式。利用LM358构成的镍镉电池充电器典型电路如图1所示,该充电器采用恒流充、放电技术,一次可对2~4节镍镉电池进行大电流充电,充电完毕后能自动转人涓流充电状态,可消除电池的记忆效应。
图1 利用LM358构成的镍镉电池充电器
1.电路结构及主要元器件选择
由图1可知,该镍镉电池充电器由电源电路、脉冲振荡器、恒流充电电路、放电电路、涓流充电电路和电压检测控制电路组成。其中,电源电路由外接+9V稳压电源和滤波电容C1组成。
脉冲振荡器由时基集成电路IC1及二极管VD1、电阻器RI、R2和电容器CZ、C3等外围元件组成。实际应用时,IC1常选用NE555型时基集成电路;VD1选用IN4148型硅开关二极管。
恒流充电电路由晶体管VT1、电阻器R3、R5、充电指示发光二极管LED1和继电器K1的K1-2触头组成。实际应用时,VT1常选用3CF3A或BD240型PNP晶体管;LEDI选用¢5mm的普通发光二极管;Kl选用4099型9V直流继电器。
放电电路由晶体管VT2、电阻器皿、R7和电容器C4组成。实际应用时,VT2常选用3DD62C或BD239型硅NPN晶体管。
涓流充电电路由电阻器R6、充电完成指示兼涓流充电指示发光二极管LED2和继电器K1的K1-2触头组成。实际应用时,LED2选用¢5mm的普通发光二极管。
电压检测控制电路由运算放大器集成电路IC2及电位器RP、晶体管VT3、VT4和电源指示发光二极管LED3等外围元件组成。实际应用时,IC2选用LM358型运算放大器集成电路;RP选用小型实心电位器或可变电阻器;VT3选用59015型硅PNP晶体管;VT4选
用59013或C8050型硅NPN晶体管。
2.工作原理
使用时,先装人待充电电池GB,然后接通+9V电源。此时VT3导通,VT1、VT2和VT4截止,继电器K1不动作,其K1-2触头处于常闭状态。脉冲振荡器振荡工作后,从NE555第3脚输出方波脉冲(低电平时间为100s,高电平时间为4s)。当脉冲振荡器输出低电平时,VT1导通,电池GB开始恒流充电;脉冲振荡器输出高电平时,VT1截止,VT2导通,GB开始大电流放电。
LM358的反相输人端为基准电压端,正相输人端为电池充电电压检测端。当电池GB充电完毕时,LM358的正相输人端电压高于反相输入端电压,芯片输出高电平,使VT4导通,K1得电吸合,其动合触点K1-1和K1-2接通,+9V电压通过R6、LED2对GB进行涓流充电(约6mA),LED2发光,显示电池充电完毕。
3.安装与调试
本例介绍的镍镉电池充电器取材方便,制作简单,一般通过简单调试即可通电正常工作。通电工作时,改变电阻器R5的阻值,可以改变充电电流的大小;调节RP的阻值,可使电池充满电后LM358输出高电平。值得注意的是,该充电器在一次充4节电池时,最好在LED3的下端串接一只3V的稳压二极管,以提高控制的灵敏度。
LM358是具有DIP-8、SOP-8两种封装的运算放大器集成电路,其内部包括有两个独立的、高增益、内部频率补偿的双运算放大器,适合于电源电压范围很宽的单电源使用,也适用于双电源工作模式。利用LM358构成的镍镉电池充电器典型电路如图1所示,该充电器采用恒流充、放电技术,一次可对2~4节镍镉电池进行大电流充电,充电完毕后能自动转人涓流充电状态,可消除电池的记忆效应。

图1 利用LM358构成的镍镉电池充电器
1.电路结构及主要元器件选择
由图1可知,该镍镉电池充电器由电源电路、脉冲振荡器、恒流充电电路、放电电路、涓流充电电路和电压检测控制电路组成。其中,电源电路由外接+9V稳压电源和滤波电容C1组成。
脉冲振荡器由时基集成电路IC1及二极管VD1、电阻器RI、R2和电容器CZ、C3等外围元件组成。实际应用时,IC1常选用NE555型时基集成电路;VD1选用IN4148型硅开关二极管。
恒流充电电路由晶体管VT1、电阻器R3、R5、充电指示发光二极管LED1和继电器K1的K1-2触头组成。实际应用时,VT1常选用3CF3A或BD240型PNP晶体管;LEDI选用¢5mm的普通发光二极管;Kl选用4099型9V直流继电器。
放电电路由晶体管VT2、电阻器皿、R7和电容器C4组成。实际应用时,VT2常选用3DD62C或BD239型硅NPN晶体管。
涓流充电电路由电阻器R6、充电完成指示兼涓流充电指示发光二极管LED2和继电器K1的K1-2触头组成。实际应用时,LED2选用¢5mm的普通发光二极管。
电压检测控制电路由运算放大器集成电路IC2及电位器RP、晶体管VT3、VT4和电源指示发光二极管LED3等外围元件组成。实际应用时,IC2选用LM358型运算放大器集成电路;RP选用小型实心电位器或可变电阻器;VT3选用59015型硅PNP晶体管;VT4选
用59013或C8050型硅NPN晶体管。
2.工作原理
使用时,先装人待充电电池GB,然后接通+9V电源。此时VT3导通,VT1、VT2和VT4截止,继电器K1不动作,其K1-2触头处于常闭状态。脉冲振荡器振荡工作后,从NE555第3脚输出方波脉冲(低电平时间为100s,高电平时间为4s)。当脉冲振荡器输出低电平时,VT1导通,电池GB开始恒流充电;脉冲振荡器输出高电平时,VT1截止,VT2导通,GB开始大电流放电。
LM358的反相输人端为基准电压端,正相输人端为电池充电电压检测端。当电池GB充电完毕时,LM358的正相输人端电压高于反相输入端电压,芯片输出高电平,使VT4导通,K1得电吸合,其动合触点K1-1和K1-2接通,+9V电压通过R6、LED2对GB进行涓流充电(约6mA),LED2发光,显示电池充电完毕。
3.安装与调试
本例介绍的镍镉电池充电器取材方便,制作简单,一般通过简单调试即可通电正常工作。通电工作时,改变电阻器R5的阻值,可以改变充电电流的大小;调节RP的阻值,可使电池充满电后LM358输出高电平。值得注意的是,该充电器在一次充4节电池时,最好在LED3的下端串接一只3V的稳压二极管,以提高控制的灵敏度。