当前位置: 首页 > 技术资料 > 一款可见光通信接收电路图

一款可见光通信接收电路图

QooIC.com 新闻出处:电子市场 | 发布时间:2014/3/6 10:57:14

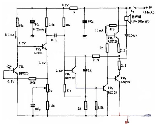
  本文介绍的是一款简单的可见光通信接收电路图。当光电管被适当的红外光发射机(发射距离为137.2m)的声音调制发光二极管所发出的光照射时,本电路能给15Ω扬声器提供500mW的最大输出。该系统适用于架设电线线路不方便的场合,在波长为0.9μm左右的条件下使用。主电路如下图所示。